Puerarin inhibits ethanol-induced gastric mucosal damage
Puerarin regulates the p62-KEAP1-NRF2 pathway and enhances CA7 function to inhibit ethanol-induced gastric mucosal injury
Purarin (Pu) is a natural isoflavone with multiple biological activities and has shown promise in treating cardiovascular disease and liver damage. However, its application in gastric mucosal injury is less well studied. The main mechanisms of ethanol-induced gastric mucosal injury include oxidative stress, inflammation, and ferroptosis. Reactive oxygen species (ROS) generated by oxidative stress damage cellular components and trigger lipid peroxidation; inflammation exacerbates mucosal damage; and ferroptosis, an iron-dependent cell death pathway, plays a key role in ethanol-induced gastric injury. This study aimed to investigate the protective effects of Pu against ethanol-induced gastric mucosal injury and its molecular mechanisms.

Results
Pu alleviates gastric tissue damage and inflammation in mice
Mice treated with ethanol exhibited severe gastric tissue damage and inflammation. Pretreatment with Pu significantly reduced the levels of the proinflammatory cytokines IL-1β, TNF-α, and IL-6, while increasing the level of the anti-inflammatory cytokine IL-10, demonstrating that Pu can effectively alleviate tissue damage and modulate inflammatory responses.

Figure 1: Pu attenuates ethoxyacetic acid-induced gastric tissue damage and reduces inflammation.
Pu protects gastric tissue in mice from oxidative damage and lipid peroxidation.
Ethanol treatment leads to increased oxidative stress markers and decreased antioxidant enzyme activity in gastric tissue. Pu administration dose-dependently reverses these changes, increasing antioxidant enzyme activity and reducing oxidative stress marker levels, demonstrating that Pu effectively alleviates oxidative stress and lipid peroxidation.

Figure 2: Pu attenuates ether-induced oxidative stress and lipid peroxidation in gastric tissue.
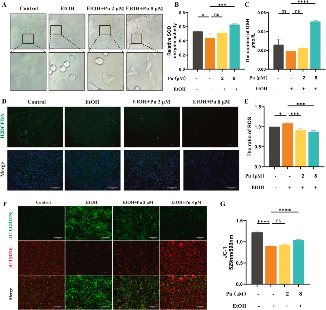
Pu protects GES-1 cells from oxidative stress and lipid peroxidation.
CCK-8 assays demonstrate that Pu is non-toxic within the experimental concentration range. Morphological observation and related assays demonstrate that Pu pretreatment maintains normal morphology in GES-1 cells under ethanol stimulation, reduces ROS levels, increases mitochondrial membrane potential (ΔΨm), enhances SOD activity, and increases GSH levels. It also reverses the deleterious effects of ferroptosis-inducing agents, protecting cells from oxidative stress and lipid peroxidation.

Figure 3: Pu prevents EtOH-stimulated lipid peroxidation in GES-1 cells, generating ROS and leading to ferroptosis.
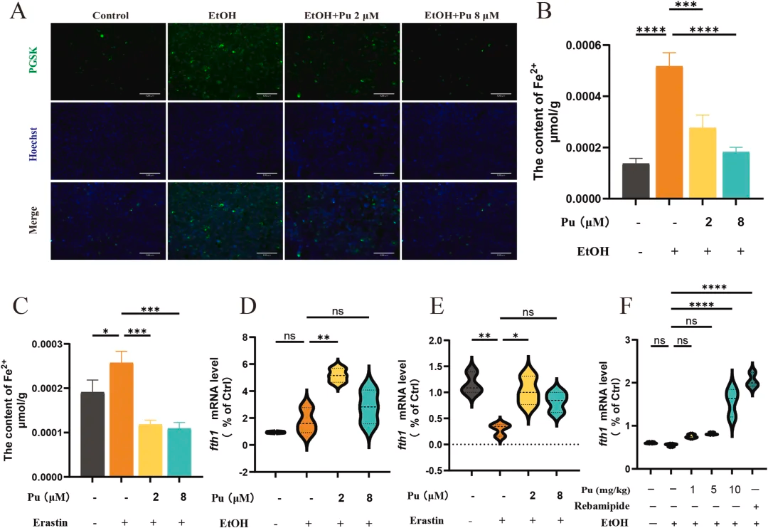
Pu prevents Fe²⁺ accumulation and alleviates ferroptosis.
Experiments showed that Pu pretreatment significantly reduced Fe²⁺ levels in GES-1 cells treated with ethanol and erastin, upregulated the expression of fth1, promoted iron storage and detoxification, and alleviated ferroptosis.

Figure 4: Pu regulates Fe²⁺ levels by enhancing fth1 expression.
Pu regulates the expression of ferroptosis-related genes GPX4 and COX2.
Immunofluorescence staining, qPCR, and Western blot analysis demonstrated that Pu mitigates oxidative damage and inhibits ferroptosis by regulating the expression of GPX4 and COX2.

Figure 5: Pu Increases GPX4 and Reduces COX2
Pu Inhibits Ferroptosis Through the Lipid Metabolism Pathway
Studies have shown that Pu pretreatment effectively downregulated the expression of Acsl4, LPCAT3, and LOX, key enzymes involved in polyunsaturated fatty acid (PUFA) metabolism, in mouse tissues and GES-1 cells, reducing PUFA oxidation and lipid peroxidation, and inhibiting ferroptosis.

Figure 6: Pu Inhibits Ferroptosis by Affecting the Lipid Peroxidation Pathway
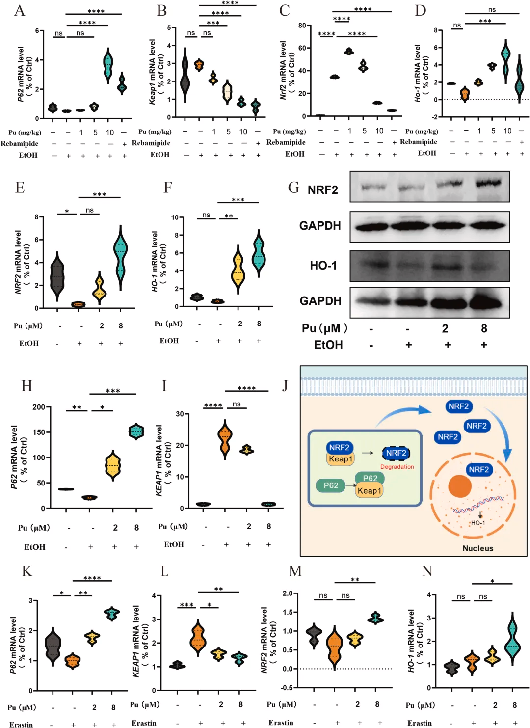
Pu Inhibits Ferroptosis Through the P62-KEAP1-NRF2 Pathway
In mouse gastric tissue and GES-1 cells, Pu treatment significantly reduced P62 and Keap1 expression, stabilized Nrf2 and promoted its nuclear translocation, and upregulated the expression of the antioxidant enzyme HO-1. In erastin-stimulated GES-1 cells, Pu reversed the disruption of the P62-KEAP1-NRF2 pathway, further confirming its role in inhibiting ferroptosis through this pathway.

Figure 7: Pu inhibits ferroptosis by affecting the P62-Keap1-NRF2-HO-1 pathway.
CA7 binds to Pu to enhance CO₂ binding and regulate acid-base homeostasis.
Molecular docking and molecular dynamics simulations revealed that Pu binding to CA7 enhanced CA7's CO₂ binding capacity, stabilized its structure, and improved its catalytic efficiency. Experiments showed that Pu treatment restored ethanol- and erastin-induced intracellular acidification, confirming that Pu regulates acid-base homeostasis by enhancing CA7 function and inhibiting ferroptosis.

Figure 8: Pu-containing CA7 interacts well with CO₂.
Conclusion
This study demonstrates that Pu has a significant protective effect against ethanol-induced gastric mucosal injury. It alleviates oxidative stress and inflammation through antioxidant and anti-inflammatory effects, inhibits ferroptosis, and reduces gastric mucosal damage. Specific mechanisms include enhancing antioxidant enzyme activity, activating the P62-Keap1-NRF2 pathway, regulating ferroptosis-related genes and lipid metabolism pathways, and interacting with CA7 to improve intracellular acid-base homeostasis. Molecular dynamics simulations revealed the mechanism by which Pu enhances CA7's CO₂ binding capacity, stabilizes its structure, and improves catalytic efficiency. This study provides a new theoretical basis for Pu's use in the treatment of gastric mucosal damage and related diseases, demonstrating its potential clinical application. Future research will further explore Pu's pharmacokinetic properties in vivo, its safety in long-term use, and its efficacy in combination with other drugs, promoting its translation from basic research to clinical application.











