Anti cancer effect of apple peel extract on human breast cancer cells through IGF-1R signal transduction pathway
In human breast cancer MDAMB-231 cells, no cytotoxicity was observed when the dose was lower than 50.2 mg/mL. Apple peel extract can inhibit the expression of IGF-1R/PI3K/Akt pathway. The expression of cyclin D1 stimulated proteins NF - κ B and GSK-3 β was inhibited, while the expression of p21 was upregulated. Apple peel extract reduces the expression of cyclin D1, leading to G1 phase cell cycle arrest in MDA-MB-231 cells. Apple peel extract can stimulate PTEN, a tumor suppressor protein and inhibitor of the PI3K/Akt signaling pathway. The results suggest that apple peel extract can inhibit the growth of human breast cancer MDA-MB231 cells by down regulating the IGF-1R/PI3K/Akt signal transduction pathway. This study shows that apple peel extract can reverse the IGF-1R signal transduction pathway, thereby inhibiting the tumorigenesis of breast cancer cells

Introduction
Breast cancer is the second leading cause of cancer related deaths among women in the United States. It greatly affects the lifespan and quality of life of women worldwide. According to cancer statistics, one third of women are diagnosed with breast cancer. Breast cancer treatment includes chemotherapy, hormone therapy, surgery and radiotherapy. The contemporary effects of existing treatment methods, including menopause and fertility impairment, lymphedema, and the possibility of osteoporosis, are all corresponding shortcomings. This lays the foundation for fully researched cancer control and cancer prevention treatment with limited side effects. The progression of tumors is a moderately tortuous and gradual phenomenon, driven by genetic defects to a small range of progression (5% to 10%). Other major factors that contribute to the spread of cancer include lifestyle and dietary patterns, obesity, smoking, excessive alcohol consumption, environment, and pollutants. Dietary patterns are bidirectional risk factors that affect the risk of cancer development. Some modern dietary patterns, including more plant-based diets, such as whole grains, fruits, vegetables and dietary fiber, as well as reducing the intake of sugar added foods and red meat, can reduce the incidence rate of cancer. In addition, epidemiological studies have consistently shown how plant based diet can reduce the incidence rate of many chronic diseases.
Apple is a kind of fruit that has attracted much attention due to its high biological activity against breast cancer. Apple's annual global production is 93 million tons. In addition, an inevitable 16% to 36% of apple product waste is generated during the processing of value-added products such as apple sauce, apple cider, canned apples, and similar products in the food industry. Part of the discarded apple peels are used for livestock feed; However, the recycling rate of discarded apple peels is very low, and a considerable portion is still buried. Especially discarded apple peels, which are rich in organic acids and have a high moisture content (>70%), are susceptible to microbial fermentation and are also a factor causing soil and water pollution. In addition, the majority of organic waste entering landfills releases methane during decay, which accounts for 6% of global greenhouse gas emissions.
Abandoned apple by-products are rich in valuable compounds that can be used for various purposes. Apples have been widely studied due to their rich phytochemical composition. They are a kind of widely eaten fruit, 33% of phenolic substances in the American diet are taken in, and some studies have shown that they can reduce the incidence rate of breast cancer. Some epidemiological investigations have observed a relationship between eating apples and reducing cancer risk. A case-control study studied the impact of eating apples on various cancers, including breast cancer, and conducted a study on 6629 cancer patients. It was found that the group who ate two or more apples a day had an 18% lower risk of breast cancer than the group who ate one or fewer apples a day. It has been reported that the incidence rate and tumor burden of breast cancer in rats fed with apples are significantly lower than those of humans fed with 1, 3 and 6 apples a day, and the dose depends on this. Research has shown that apple peels contain more phytochemicals than fruit flesh; In addition, studies have shown that it has a stronger anti proliferative effect on cancer cells. A large number of studies have found that apple peel extract has effective anti proliferative activity against breast cancer, liver cancer and prostate cancer cell lines. Apple peel contains a mixture of various phenolic compounds that exhibit different molecular targets in regulating signal transduction pathways. In a study, 29 different compounds were identified from apple peel extracts, including triterpenes, flavonoids, organic acids, and plant sterols; The researchers also identified the isolated pure flavonoids (quercetin derivatives), and found that they have anti proliferative activity against human breast cancer MCF-7 and human liver cancer HepG2 cells. Apple peel triterpenoids have inhibitory effects on the proliferation of MCF-7 and HepG2 cells. This makes apple peels an interesting food for cancer treatment and prevention.
Insulin like growth factor 1 (IGF-1) is a mitotic peptide that plays an important signaling pathway in the cellular processes of most vertebrate tissue development. IGF-1 and its binding proteins are mainly produced in the liver; However, it has a wide presence in the circulation field. In addition, IGF-1 was elevated in normal breast cells and malignant and invasive breast cancer tissues. Most breast cancer tissues have high levels of IGF-1, which indicates that IGF-1R overexpression itself is not only necessary to support the activation of IGF-1 signaling cascade. IGF-1 acts as a local autocrine or paracrine factor, inducing cell division. The composition of food affects the IGF-1 signaling cascade in cells, leading to cell progression, energy storage, and synthesis metabolism, while subsequently downregulating autophagy and detoxification mechanisms. Due to diet being studied as a bidirectional factor, it can serve as an important supportive channel to correct the IGF-1 signaling pathway in tumor cells.
This study aimed to explore the anti proliferation effect of apple peel extract on human breast cancer MDA-MB-231 cells through IGF-1 signaling cascade, and to determine the anti-cancer mechanism of apple peel extract.
Results
Apple peel extract has antiproliferative activity on human breast cancer MDA-MB-231 cells
In order to quantify the cytotoxicity and anti proliferative activity of anticancer compounds, cell proliferation assays and cytotoxicity assays were used in combination. The anti proliferative activity and cytotoxicity of apple peel extract on human breast cancer MDA-MB-231 cells are shown in Figure 1. After 72 hours, cell proliferation was dose-dependent inhibited by apple peel extract at concentrations of 7.3 mg/mL or higher. For cytotoxicity, any therapeutic value with a cell loss of less than 10% after a 24-hour incubation period is considered non-toxic; The cytotoxicity curve shows that the highest non-toxic dose is 50.2 mg/mL. When the concentration is higher than 50.2 mg/mL, it is toxic to cells. The inhibition of cell numbers by apple peel extract within the range of 7.3-50.2 mg/mL is due to its anti proliferative effect, rather than cytotoxicity. At the highest non-toxic dose of apple peel extract (50.2 mg/mL), the cell proliferation curve decreased to 64%.

Figure 1 Antiproliferative activity and cytotoxicity of apple peel extract on human breast cancer MDA-MB-231 cells
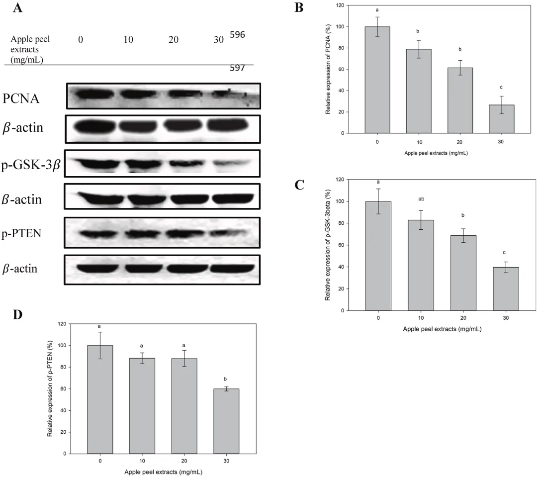
To confirm the anti proliferative activity of apple peel extract, the protein expression of proliferating cell nuclear antigen (PCNA) was studied and detected. Cancer tissue proliferating cells express PCNA, which serves as a highly specific proliferation marker in the cytoplasm. The expression of PCNA was analyzed by Western blot after 24 hours of treatment with control group and apple peel extract (10, 20, 30 mg/mL). The results (Figure 2) showed that after 24 hours of treatment with 30 mg/mL apple peel extract, the expression of PCNA decreased by (26.2 ± 8)% compared to the control group (P<0.05). To confirm the inhibitory effect on the proliferation of human breast cancer MDA-MB-231 cells.

Figure 2: The effect of apple peel extract on the expression of PCNA, p-GSK-3 β, and p-PTEN (A); Western blot quantification of PCNA (B); Western blot quantitative detection of p-GSK-3 β (C); Western blot detection of p-PTEN (D) expression in human breast cancer MDA-MB-231 cells
The effect of apple peel extract on the activity of cyclin D1 in cells
The regulation of cell cycle progression is mainly controlled by cyclin D1. Previous literature has found that extracellular factors strongly trigger the expression of cyclin D1 in cells. In this study, the effect of apple peel extract treatment on the activity of cyclin D1 was tested. The Western blot results (Figure 3) showed that apple peel extract could inhibit the expression of nuclear cyclin D1. After 24 hours of treatment with 30 mg/mL, the expression level of cyclin D1 decreased by (31.5 ± 9)%, indicating that cyclin D1 is a targeted protein for apple peel extract to inhibit cell cycle progression.

Figure 3: The effect of apple peel extract on the expression of nuclear cyclin D1 mediated by IGF-1 inducer (A); NF-κB(B); There was a statistically significant difference in nuclear p21 (C) between MDA-MB-231 cells and human breast cancer cells
The effect of apple peel extract on the upstream cascade of cyclin D1 regulatory factors
In order to understand the mechanism of action of cell signaling proteins involved in regulating cyclin D1 under treatment with apple peel extract, we explored whether the anti proliferative pathway of apple peel extract was achieved by inhibiting the transcription of cyclin D1, suppressing its binding to other cyclin dependent kinases, or through the degradation of cyclin D1. The proteins involved in these signal transduction include NF - κ B, p21, and GSK-3 β.
NF - κ B mainly exists in the cytoplasm in a transcriptional inactive form and binds to its inhibitor (I κ B). Proliferation promotes protein phosphorylation complexes and free NF - κ B, endowing them with transcriptional activity and transferring them to the nucleus, promoting the expression of cyclin D1. In this study, the expression of nuclear NF - κ B was measured under different apple peel extract treatments, and it was found that NF - κ B showed a downward trend (Figure 3). At a dose of 30 mg/mL, apple peel extract can inhibit the expression of NF - κ B by (54.4 ± 7.2)%.
GSK-3 β is an enzyme involved in various cellular functions, including the degradation of cyclin D1. GSK-3 β activity is strictly phosphorylated and occurs at several phosphorylation sites, inducing conformational changes in the enzyme. The phosphorylation of serine-9 site by GSK-3 β enzyme limits its degradation of cyclin D1. Studies have shown that as the concentration of apple peel extract increases, phosphorylated GSK-3 β tends to be downregulated (Figure 4). After treatment with 30 mg/mL apple peel extract, the expression level of phosphorylated GSK-3 β decreased by (60 ± 5)% compared to the control group. This indicates that as the content of phytochemicals in apple peel extract increases, the transcription of GSK-3 β is phosphorylated to a lower degree, which increases the degradation of cyclin D1 (see Figure 5).

Figure 4: The effect of apple peel extract on the expression of p-IGF-1R, p-Akt, and PI3K induced by IGF-1 inducer (100 ng/mL) (A); Western blot detection of pIGF-1R (B); Western blot quantification of p-Akt (C); Quantitative detection of PI3K (D) in human breast cancer MDA-MB-231 cells by Western blot

Figure 5: The anti proliferative mechanism of apple peel extract by regulating the IGF-1 receptor cascade
P21 promotes cell cycle arrest in G1/S phase by inhibiting the synergistic effect of CDK/cyclin. After activation, p21 inhibits cell cycle progression by translocating to the nucleus and limiting the binding of cyclin D1 and CDK4. P21 is inhibited in the cytoplasm by phosphorylating proteins that promote proliferation, such as Akt; Once not phosphorylated, p21 will translocate to the nucleus, initiating cell cycle inhibition. This study investigated the expression of nuclear p21 in apple peel extract treatment to determine whether the treatment restricted the expression of cyclin D1 through this signaling pathway. The expression level of nuclear p21 increased in a dose-dependent manner, reaching (177 ± 27.5)% (Figure 3). The results indicate that apple peel extract can restrict the binding of CDK4/cyclin D1 through the p21 pathway.
The effect of apple peel extract on cytoplasmic regulatory factors and IGF-1 receptor protein
Protein kinase B (Akt) is one of the main regulatory factors of cell proliferation. Akt has been studied as an upstream regulatory factor of three major regulatory proteins involved in the regulation of cyclin D1, namely NF - κ B, p21, and GSK-3 β. These proteins are phosphorylated by Akt through serine/threonine sites to regulate the cell cycle. Phosphorylation of Akt (p-Akt) phosphorylates the ser9 and thr145 sites of p21 and GSK-3 β. Akt is induced by upstream phosphatidylinositol 3-kinase (PI3K); This induction process is regulated by a phosphatase and tensin homolog (PTEN), a tyrosine phosphatase, and a tumor suppressor protein that regulates the PI3K/Akt signaling cascade. This study investigated the expression of PI3K, p-PTEN, and p-Akt under treatment with apple peel extract. The results showed that under treatment with 30 mg/mL apple peel extract, p-PTEN, PI3K, and p-Akt were downregulated at (59.3 ± 2.5)%, (45 ± 11.2)%, and (28.8 ± 7.3)%, respectively (Figure 2A, D, 4A, C, and D). These results indicate that apple peel extract affects cell proliferation by activating tumor suppressor PTEN, which downregulates the proliferation of the PI3K/Akt signaling cascade.
Apple peel extract has been studied as a mixture of multiple chemical substances that can affect various cellular receptors. The focus of this study is on the IGF-1 receptor (IGF-1R); IGF-1R is one of the main growth receptors, and it has been reported that 50% of breast malignancies have activated IGF-1R. Studied whether apple peel extract can inhibit the overexpression of IGF-1R. The activation of IGF-1R tyrosine kinase promotes the phosphorylation of downstream substrates, such as the PTEN/PI3K/Akt signaling cascade. IGF-1R ligand induced phosphorylation acts on multiple kinase activation domains, including Tyr1161, Tyr1165, and Tyr1166. The IGF family is unique among receptor tyrosine kinases; They form dimers in the alpha beta subunit. Ligand binding disrupts the distance between two receptor subunits, thereby stabilizing the inverted V-shaped receptor structure. This puts IGF-1R in an activated state. In this study, IGF-1 growth factor (100 ng/mL) was used to induce the phosphorylation of IGF-1R, and then apple peel extract of different concentrations was used to treat human breast cancer MDA-MB-231 cells for 10 h. The results showed that apple peel extract reversed the expression of IGF-1R induced by IGF-1 (Fig. 4A - B). Compared with the positive control, IGF-1 induced an increase in p-IGF-1R expression by (60 ± 8.5)%, while the effect of apple peel extract reversed its expression by (67 ± 4.4)%. This indicates that apple peel extract can transduce p-IGF-1R through extracellular signaling.
Discussion
Apple peel extract may have anti-cancer mechanisms by regulating cell signaling pathways, inhibiting proliferation, anti metastasis, and promoting apoptosis. Researchers in this laboratory have identified phenolic compounds in apple peel extracts, among which the main phenolic compounds and flavonoids include quercetin, quercetin β - galactoside, root bark extract, proanthocyanidin B2, chlorogenic acid, avionic acid, theanine, and epicatechin. The research team also reported that the whole apple extract has a dose-dependent inhibitory effect on the formation of breast cancer in rats, which shows that the whole food extract is more effective than the single compound on the formation of breast cancer. The anti-cancer activity of whole apples mainly comes from the synergistic effect of their bioactive components.
In this study, apple peel extract has a significant dose-dependent effect on the proliferation of human breast cancer MDA-MB-231 cells. When the dose is ≥ 10 mg/mL, there is no cytotoxicity. According to apple extract studies conducted on animals, the dosage used in this study was within a safe dietary intake range. Previous studies have mostly focused on investigating the potential mechanisms of action of individual compounds isolated from multiple plant sources on chronic diseases. However, some clinical trials have shown that individual phytochemicals exhibit little consistent anti-cancer properties compared to consuming whole fruits and vegetables in epidemiological studies. Apples account for 33% of the phenolic consumption in Western diets. Several studies have shown that apple extract can inhibit the proliferation of human hepatoma HepG2 cells, human breast cancer MCF-7 and MDA-MB-231 cells, and human colon cancer cells. In this study, it was proved that apple peel extract successfully inhibited the proliferation of human breast cancer cells through IGF-1 signaling cascade (an independent estrogen pathway). One potential mechanism of apple peel extract down regulating IGF-1R protein expression is by limiting the concentration of IGF-1 in human breast cancer MDA-MB-231 cells. It has been reported that the effect of curcumin on human breast cancer MCF-7 cells was studied through IGF-1R signaling pathway. They found that curcumin reduced the activity of IGF-1R by reducing the concentration of IGF-1 peptide in human breast cancer MCF-7 cells, and increased the concentration of IGF binding protein (IGFBP) 3, thus making IGF-1 unavailable for the activation of IGF-1R. This study suggests that phytochemicals extracted from apple peel inhibit IGF-1 polypeptide in human breast cancer cells in a similar way, and limit the activity of IGF-1R.
For the initiation of cell proliferation, the cell cycle has been studied as a major event that proves the correct process of cell division. Cell cycle regulatory proteins are typically the target of most chemopreventive therapies. This study shows that apple peel extract phenols can promote G1/S phase locking of human breast cancer MDA-MB-231 cells. Cyclin D1 is a proliferation marker protein that forms a complex with CDK4, causing cells to exceed the G1/S phase restriction point; Cyclin D1 is limited by the inhibitory effect of apple peel extract. This study suggests that apple extract can induce G1 phase arrest of human breast cancer cells, thereby inhibiting cell proliferation. And other studies suggest that apple extract inhibits cell proliferation by promoting G2/M phase cell cycle arrest. The G2/M phase is responsible for DNA replication, and cell cycle arrest during this phase typically promotes the apoptotic pathway. G2/M cell cycle sites are an interesting area for studying the effects of IGF-1 on cyclin dependent kinases. However, the progression of the cell cycle is a complex process regulated by many cellular proteins. In this study, an experimental model was designed to investigate the effects of three main cyclin D1 proteins on protein activity, including NF - κ B, p21, and GSK-3 β, which regulate activity by inhibiting cyclin D1 transcription, inhibiting its binding to other cyclin dependent kinases, or downregulating cyclin D1.
The transduction of NF - κ B is initiated by Akt and mTOR through the activation of inhibitor I κ B kinase complex (IKK), allowing for NF - κ B transduction. In many cancers, NF - κ B is typically activated by inflammatory cytokines present in the tumor microenvironment. The effect of apple extract on human breast cancer MCF-7 cells is similar to this study. Tested several phytochemicals, including curcumin EGCG、 Resveratrol and Quercetin were studied to investigate how they affect the expression of NF - κ B. Research has found that using apple extract and curcumin alone can significantly inhibit the expression of NF - κ B, thereby suppressing cell proliferation. The findings of this study can be explained by the following evidence: compared to natural foods, individual phytochemicals do not have consistent cancer prevention effects. In fact, the synergistic effect of phenolic compounds in fruits has been linked to preventive mechanisms. In addition, apple extracts have been found to be rich in anthocyanins, phenols, and flavonoids, which are considered key to their anti-cancer properties.
Another cyclin dependent kinase inhibitor is p21, which is also a cell cycle regulatory protein negatively correlated with cyclin D1 and cell proliferation. P21 is phosphorylated and bound through the PI3K/Akt pathway; Once the pathway is down regulated, p21 is released and translocated to the nucleus, inhibiting the progression of the cell cycle by cyclin D1. Recent studies have shown that phenolic compounds such as 2 α - hydroxyursolic acid, resveratrol, and epigallocatechin gallate successfully upregulate p21, inhibit the expression of cyclin D1, and promote cell cycle arrest in G1 and G2 phases, which is consistent with the results of this study. GSK-3 β is a cell cycle influencing protein that is stimulated and inhibited by the PI3K/Akt pathway. This inhibition is usually achieved by phosphorylating the ser9 site of GSK-3 β. Inhibition of the PI3K/Akt pathway leads to downregulation of phosphorylated GSK-3 β, activation of this protein, and degradation of cytoplasmic cyclin D1.
Conclusion
In conclusion, apple peel extract inhibits the proliferation of human breast cancer MDA-MB-231 cells by inhibiting IGF-1R/PI3K/Akt signaling pathway and promoting PTEN tumor suppressor protein. IGF-1R is an influential growth receptor in mammalian cells. Many cancers can be suppressed by controlling the IGF-1R signaling. Due to IGF-1 being the main enhancer of the PI3K/Akt pathway, it leads to the downregulation of the entire cascade, including NF - κ B, p21, and GSK-3 β, which are Akt dependent proteins and powerful stimulators of cyclin D1. Apple peel phenols are safe and can be used for further research on the prevention of breast cancer. In addition, further research should be conducted on the effects of apple peel extract on IGF-1R, mRNA, and IGFBP to understand the mechanism of action of apple peel extract in this signaling cascade.
Ms. Anna Wang---Sales Manager
Xi’an Hihealth Biotechnology Co.,Ltd
Email: anna@hihealthbio.com











